华融湘江银行2022年上半年公开招聘启事
2022-04-21 13:06:46 岳阳日报全媒体采访中心
华融湘江银行股份有限公司(简称“华融湘江银行”)是一家湖南本土的国有股份制商业银行,于2010年10月12日正式挂牌开业,总行设在湖南长沙,注册资本人民币77.5亿元。
华融湘江银行成立以来,紧紧围绕湖南经济社会发展战略,坚持理念引导、规划先行、创新引领、风险为本、合规经营、从严治行,实现了稳健快速发展,综合实力不断提升。截至2021年12月末,华融湘江银行在湖南省14个市州设立了15家分行和1个营业部,发起设立了湘乡市村镇银行,形成了覆盖全省的业务网络。连续五年获评湖南省“平安单位”,连续五年主体信用获中诚信国际AAA最高评级,连续六年获评湖南省银行业A类机构,连续七年获评湖南省金融消费者权益保护A类行,在2021年湖南企业100强和服务业50强中分别排名第24位和第7位。
华融湘江银行有良好的工作氛围、优厚的薪酬待遇、广阔的发展平台,现诚邀充满激情的你,绽放青春,不负韶华,与我们共创美好未来!
一、应聘基本条件
(一)应聘人员应同时符合以下基本条件
1.具有良好的职业操守和个人品行,遵纪守法,诚实守信,无违法违纪行为及其他不良记录;
2.身心健康,具有较强的敬业精神、团队意识和大局意识,认同本行企业文化,服从工作安排;
3.具有国家教育主管部门认定的本科以上学历。最高学历为非全日制本科的,第一学历须为全日制专科;
4.符合监管部门发布的银行从业人员资格要求,具有与岗位要求相适应的工作经验和工作能力;
5.满足本行明确的年龄、学历、专业资格等其他招聘条件;
6.符合本行亲属回避有关要求。
(二)具有下列情形之一的人员不得报考
1.曾因犯罪受过刑事处罚,或违反用人单位规章制度被开除、辞退;
2.有不良从业记录,被行业组织或监管机构通报的,或因涉及案件或违纪违规问题尚在调查阶段,未得出结论的;
3.在各级各类公开招聘中违反相关规定被记入公开招聘应聘人员诚信档案库,且记录期限未满的;
4.被纳入或曾被纳入失信人名单的;
5.其他明显不适宜金融从业的情形。
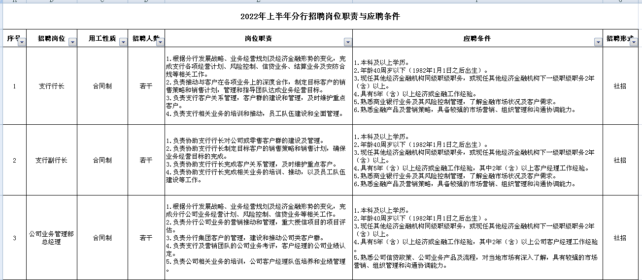
二、招聘岗位及用工形式



三、薪酬福利
(一)市场化的薪酬福利机制:兼顾短期和中长期激励,薪酬具有一定的竞争力。
(二)完备的福利保障体系:五险一金、健康体检、带薪年假、节日物资、生日慰问、劳保用品、交通费、通讯费、防暑降温费、餐补、行服、补充医疗、补充养老等。
(三)长沙市“人才新政”
1、落户补贴:新落户并在长工作的博士、硕士、本科高校毕业生,两年内分别发放每年1.5万元、1万元、0.6万元租房和生活补贴。
2、购房补贴:博士、硕士毕业生在长工作并首次购房的,分别给予6万元、3万元购房补贴。
四、招聘流程
简历投递——初面——笔试/测评——终面——体检(严格参照公务员体检标准)/背景调查——录用
五、应聘须知
(一)登录http://campus.51job.com/2022hrxjyh查看具体岗位职责及应聘条件进行报名。
(二)应聘者在线投递简历时,须上传一寸彩照、身份证正反面、学历学位证书、教育部留学服务中心认证(国(境)外高校毕业生)、各类资格证书及获奖证书等。应届生未取得学历学位证书前,提交学籍在线验证报告。
(三)社招岗位具体要求:满足岗位所需的年龄、学历、工作经历和专业资格等应聘条件。
(四)校招岗位具体要求:具有国家教育主管部门认定的全日制本科及以上学历2021届、2022届毕业生;境内高校毕业生须在2021年1月1日至2022年8月31日期间毕业,报到时须获得国家认可的就业报到证、毕业证和学位证;境外高校毕业生须在2021年1月1日至2022年8月31日期间毕业,报到时须获得国家教育部出具的学历学位认证书(认证时间最晚不超过2022年9月30日)。
(五)分行校招生、综合柜员助理岗位可以投递2个地区志愿,其他岗位仅限投递1个岗位志愿。
(六)本行将根据应聘者报名信息,对照招聘条件进行网上资格审查,资格审查合格通过者方可进入下一环节,资格审核将贯穿招聘全过程。
六、注意事项
(一)本次招聘报名截止日期:2022年5月8日18:00。
(二)应聘者应如实、详尽填写个人资料,如填报信息与事实不符,本行将取消其录用资格。
(三)本行对应聘者的个人信息保密,仅用于本次招聘,应聘资料恕不退还。
(四)本行将通过电话、短信或邮件等形式与应聘者联系,另行通知初面、笔试、面试时间,请保持通讯畅通。
(五)本次招聘不收取任何费用,不指定考试辅导用书,不举办也不委托任何机构和个人举办考试辅导培训班。应聘者因相信虚假培训及考试信息所产生的一切后果由应聘者本人负责,敬请提高警惕,切勿上当受骗。
(六)本招聘启事未尽事宜由华融湘江银行人力资源部负责解释。
七、咨询电话
华融湘江银行招聘项目组: 0731-83397691,0731-88731888(转184)
(咨询时间:工作日9:30-11:30,15:00-17:00)
华融湘江银行
2022年4月19日




华融湘江银行2022年上半年公开招聘启事
2022-04-21 13:06:46 岳阳日报全媒体采访中心
华融湘江银行股份有限公司(简称“华融湘江银行”)是一家湖南本土的国有股份制商业银行,于2010年10月12日正式挂牌开业,总行设在湖南长沙,注册资本人民币77.5亿元。
华融湘江银行成立以来,紧紧围绕湖南经济社会发展战略,坚持理念引导、规划先行、创新引领、风险为本、合规经营、从严治行,实现了稳健快速发展,综合实力不断提升。截至2021年12月末,华融湘江银行在湖南省14个市州设立了15家分行和1个营业部,发起设立了湘乡市村镇银行,形成了覆盖全省的业务网络。连续五年获评湖南省“平安单位”,连续五年主体信用获中诚信国际AAA最高评级,连续六年获评湖南省银行业A类机构,连续七年获评湖南省金融消费者权益保护A类行,在2021年湖南企业100强和服务业50强中分别排名第24位和第7位。
华融湘江银行有良好的工作氛围、优厚的薪酬待遇、广阔的发展平台,现诚邀充满激情的你,绽放青春,不负韶华,与我们共创美好未来!
一、应聘基本条件
(一)应聘人员应同时符合以下基本条件
1.具有良好的职业操守和个人品行,遵纪守法,诚实守信,无违法违纪行为及其他不良记录;
2.身心健康,具有较强的敬业精神、团队意识和大局意识,认同本行企业文化,服从工作安排;
3.具有国家教育主管部门认定的本科以上学历。最高学历为非全日制本科的,第一学历须为全日制专科;
4.符合监管部门发布的银行从业人员资格要求,具有与岗位要求相适应的工作经验和工作能力;
5.满足本行明确的年龄、学历、专业资格等其他招聘条件;
6.符合本行亲属回避有关要求。
(二)具有下列情形之一的人员不得报考
1.曾因犯罪受过刑事处罚,或违反用人单位规章制度被开除、辞退;
2.有不良从业记录,被行业组织或监管机构通报的,或因涉及案件或违纪违规问题尚在调查阶段,未得出结论的;
3.在各级各类公开招聘中违反相关规定被记入公开招聘应聘人员诚信档案库,且记录期限未满的;
4.被纳入或曾被纳入失信人名单的;
5.其他明显不适宜金融从业的情形。
二、招聘岗位及用工形式



三、薪酬福利
(一)市场化的薪酬福利机制:兼顾短期和中长期激励,薪酬具有一定的竞争力。
(二)完备的福利保障体系:五险一金、健康体检、带薪年假、节日物资、生日慰问、劳保用品、交通费、通讯费、防暑降温费、餐补、行服、补充医疗、补充养老等。
(三)长沙市“人才新政”
1、落户补贴:新落户并在长工作的博士、硕士、本科高校毕业生,两年内分别发放每年1.5万元、1万元、0.6万元租房和生活补贴。
2、购房补贴:博士、硕士毕业生在长工作并首次购房的,分别给予6万元、3万元购房补贴。
四、招聘流程
简历投递——初面——笔试/测评——终面——体检(严格参照公务员体检标准)/背景调查——录用
五、应聘须知
(一)登录http://campus.51job.com/2022hrxjyh查看具体岗位职责及应聘条件进行报名。
(二)应聘者在线投递简历时,须上传一寸彩照、身份证正反面、学历学位证书、教育部留学服务中心认证(国(境)外高校毕业生)、各类资格证书及获奖证书等。应届生未取得学历学位证书前,提交学籍在线验证报告。
(三)社招岗位具体要求:满足岗位所需的年龄、学历、工作经历和专业资格等应聘条件。
(四)校招岗位具体要求:具有国家教育主管部门认定的全日制本科及以上学历2021届、2022届毕业生;境内高校毕业生须在2021年1月1日至2022年8月31日期间毕业,报到时须获得国家认可的就业报到证、毕业证和学位证;境外高校毕业生须在2021年1月1日至2022年8月31日期间毕业,报到时须获得国家教育部出具的学历学位认证书(认证时间最晚不超过2022年9月30日)。
(五)分行校招生、综合柜员助理岗位可以投递2个地区志愿,其他岗位仅限投递1个岗位志愿。
(六)本行将根据应聘者报名信息,对照招聘条件进行网上资格审查,资格审查合格通过者方可进入下一环节,资格审核将贯穿招聘全过程。
六、注意事项
(一)本次招聘报名截止日期:2022年5月8日18:00。
(二)应聘者应如实、详尽填写个人资料,如填报信息与事实不符,本行将取消其录用资格。
(三)本行对应聘者的个人信息保密,仅用于本次招聘,应聘资料恕不退还。
(四)本行将通过电话、短信或邮件等形式与应聘者联系,另行通知初面、笔试、面试时间,请保持通讯畅通。
(五)本次招聘不收取任何费用,不指定考试辅导用书,不举办也不委托任何机构和个人举办考试辅导培训班。应聘者因相信虚假培训及考试信息所产生的一切后果由应聘者本人负责,敬请提高警惕,切勿上当受骗。
(六)本招聘启事未尽事宜由华融湘江银行人力资源部负责解释。
七、咨询电话
华融湘江银行招聘项目组: 0731-83397691,0731-88731888(转184)
(咨询时间:工作日9:30-11:30,15:00-17:00)
华融湘江银行
2022年4月19日




编辑:周香